通知公告
您现在的位置:
首页 -
通知公告
关于公示推报参加第十九届“挑战杯”全国大学生课外学术科技作品竞赛的通知
上传时间: 2025-06-23
浏览次数:
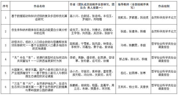
根据第十九届“挑战杯”全国大学生课外学术科技作品竞赛组委会要求,现将必威BETWAY官网推报作品情况进行公示,作品信息如下:

公示期五天(6月23日至6月27日),如有异议,请向校团委反映。
联系人:邵禹华
联系电话:029-87090092
共青团必威BETWAY官网委员会
2025年6月23日